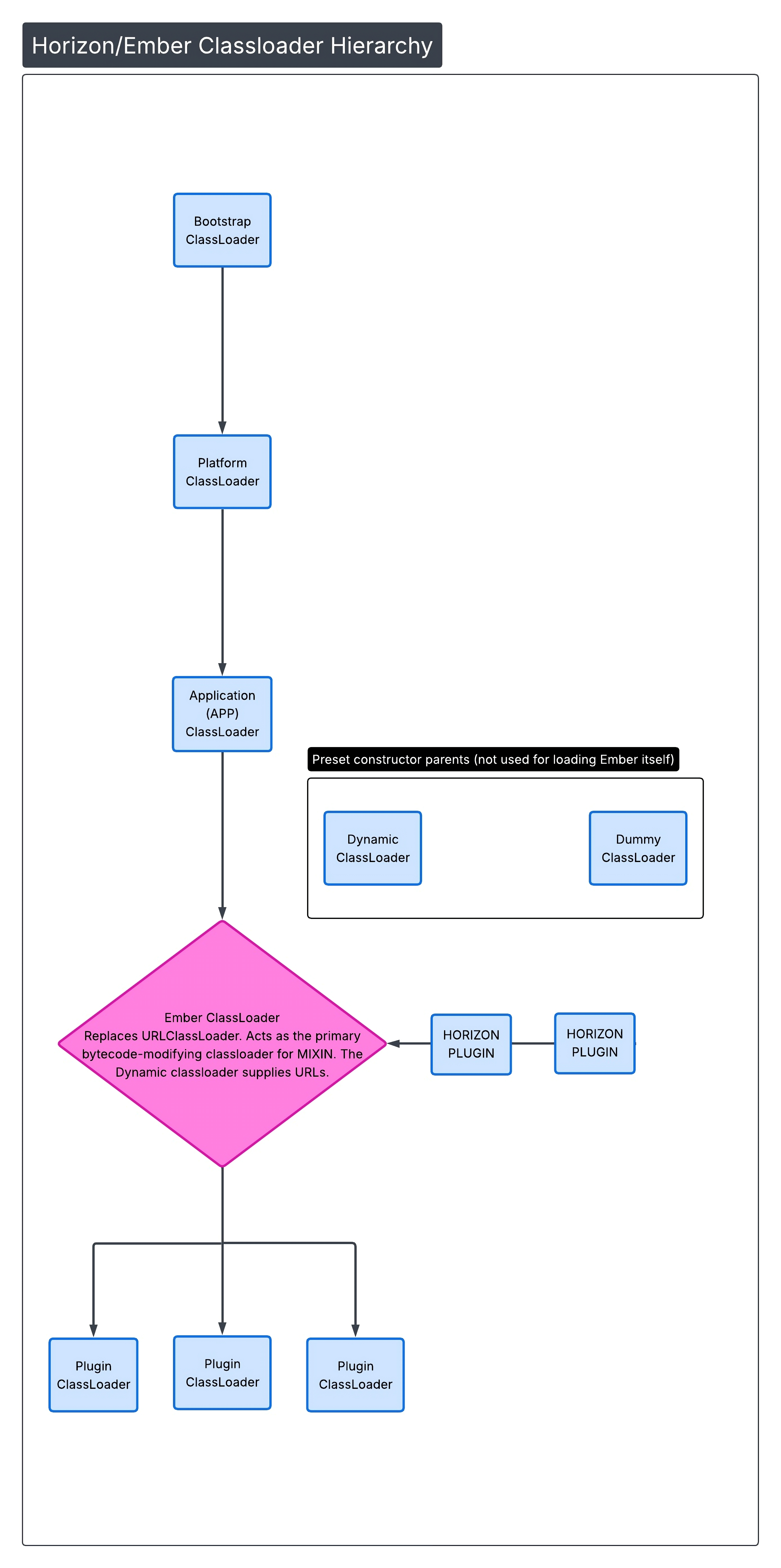
New Classloading Tree
For obvious reasons, the classloading hierarchy tree has changed. A diagram is shown below with a general visual example of what this looks like

Paper (and forks) is similar to this tree; however, Ember is replaced with a normal URLClassLoader. The DYNAMIC
classloader shown in the diagram
is a URLClassLoader instance that allows modification of the URLs added to it post-init. Horizon plugins, instead of
being loaded with every other
plugin in their own classloader, are linked to the Ember classloader. This does mean that Horizon plugins cannot
invoke code in non-Horizon plugins.
One way to get around this is by using an abstraction layer and a 2nd plugin. You could have a Paper plugin and a Horizon plugin loaded(using JIJ too for more compact file managing) and create interfaces in the Horizon plugin that the Paper plugin implements, of which the Paper plugin will then access code in other non-Horizon plugin JARs. By implementing a system like this, you could create a Horizon plugin that can communicate with other Paper plugins. Do note, though, that all Horizon plugins are visible to the Paper plugin classloaders.